My AC70 works perfectly, but I use it as a UPS, so the constant fan noise is a bit disturbing.
I thought I would replace it with a quieter, also 12V and 4-pin PWM Noctua fan.
Of course, the same connectors, etc.
At startup, they start fine like the originals, but after ~5 seconds it stops with error code E016 (FAN Error).
Maybe there is a solution for this?
Thanks…
Did you ever figure this out?
Finally, I made a simulator with Arduino and managed to trick the electronics and allow the Noctua to go in.
Fancy! And that is some dedication.
I put Noctua fans in my Apex 300 and got the same E016 error. Not at first, however.
I wasn’t sure if I got the pinout correct. It seemed to be as the fan speed would ramp up/down as needed. But I don’t think the Noctuas can get to the desired RPM?
I am curious how you did this. Any more detail you can share?
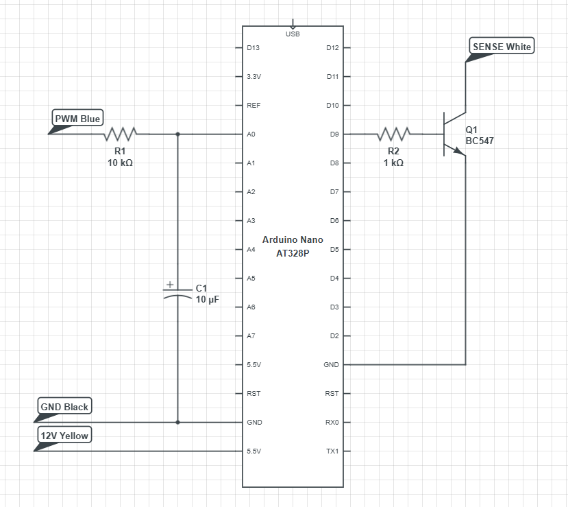
I’m still testing it, but here it is ![]()
Sketch:
Code:
const int pwmInputPin = A0;
const int tachoOutputPin = 9;
const int minRPM_Hz = 60;
const int maxRPM_Hz = 180;
void setup() {
pinMode(tachoOutputPin, OUTPUT);
}
void loop() {
int sensorValue = analogRead(pwmInputPin);
if (sensorValue < 50) {
noTone(tachoOutputPin);
} else {
int targetFreq = map(sensorValue, 50, 900, minRPM_Hz, maxRPM_Hz);
targetFreq = constrain(targetFreq, minRPM_Hz, maxRPM_Hz);
tone(tachoOutputPin, targetFreq);
}
delay(100);
}
…and after that I connected the Noctua to 12V
